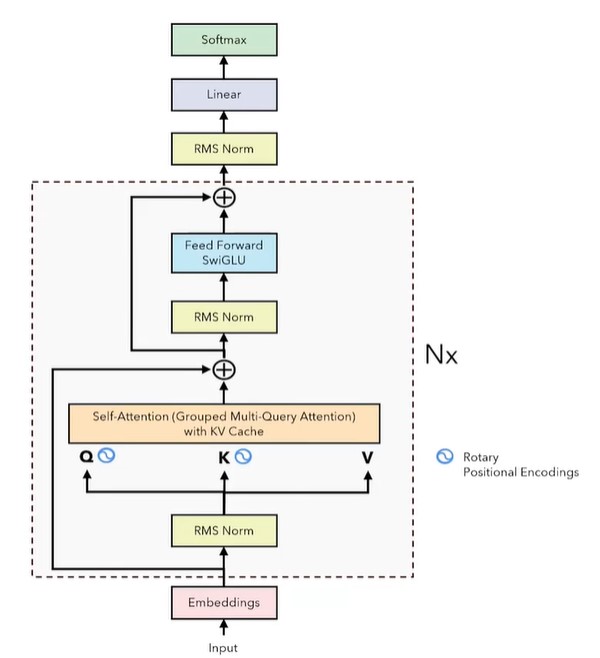
LLAMA
2025年7月27日
16:36

为什么需要norm?或者说神经网络为什么需要norm?
神经网络中每一层的输出也是下一层的输入,反向传播更新参数后,由于w的更新,会使得每一层的输出分布发生变化 ,也就是下一层的输入分布发生了变化 ,导致下一层还要根据输入的变化再调整本层的参数w,这使得训练变得缓慢且网络预测时也会不稳定。norm可以使得每一层的输入分布变化不会过大,使得网络更加稳定。
神经网络内部节点(神经元)的分布变化 被称为Internal Covariate Shift,内部协变量漂移。
RMSNorm

RMSnorm认为layernorm的成功主要是由于re-scaling invariance,而不是re-centering invariance,所以去掉了去中心化这一步骤。RMSnorm的好处有:1)计算量少,不需要计算均值。2)在实际应用中效果好。
相对位置编码
相对位置编码告诉注意力机制两个token之间的距离。给定两个token,我们创建表示它们之间距离的向量,即下图中的。![]()

Rope
作者:追一科技的苏剑林
出发点:计算attention score时,使用的是q和k的内积,Can we find a inner product over q and k that only depends on the two vectors and the relative distance of the two tokens they represent.
![]()
事实上,可以找到这样的函数:

GPU is too fast
运算速度的bottleneck不在于计算量,而在于数据传输量。这意味着,我们的目标不仅是优化算法执行的计算量,而是最小化memory access/transfer。
SwiGLU

论文《Gaussian Error Linear Units(GELUs)》提出了GELU,这是ReLU的平滑版本。
论文《Swish: a Self-Gated Activation Function》提出了Swish,这也是对带有非零负值梯度的ReLU平滑版本。Swish同样是个处处可微的非线性函数,且有一个参数beta用于控制函数的形状.
GLU(Gated Linear Units)其实不算是一种激活函数,而是一种神经网络层。它是一个线性变换后面接门控机制的结构。其中门控机制是一个sigmoid函数用来控制信息能够通过多少。

GQA 源码
#核心就是这个repeat_kv函数,将k和v重复n_rep次,从而和q的头数匹配。
def repeat_kv(x: torch.Tensor, n_rep: int) -> torch.Tensor:
"""torch.repeat_interleave(x, dim=2, repeats=n_rep)"""
bs, slen, n_kv_heads, head_dim = x.shape
if n_rep == 1:
return x
return (
x[:, :, :, None, :] #在倒数第二维中增加一维,相当于unsqueeze(-1)
.expand(bs, slen, n_kv_heads, n_rep, head_dim)
.reshape(bs, slen, n_kv_heads * n_rep, head_dim)
)
class Attention(nn.Module):
"""Multi-head attention module."""
def __init__(self, args: ModelArgs):
"""
Initialize the Attention module.
Args:
args (ModelArgs): Model configuration parameters.
Attributes:
n_kv_heads (int): Number of key and value heads.
n_local_heads (int): Number of local query heads.
n_local_kv_heads (int): Number of local key and value heads.
n_rep (int): Number of repetitions for local heads.
head_dim (int): Dimension size of each attention head.
wq (ColumnParallelLinear): Linear transformation for queries.
wk (ColumnParallelLinear): Linear transformation for keys.
wv (ColumnParallelLinear): Linear transformation for values.
wo (RowParallelLinear): Linear transformation for output.
cache_k (torch.Tensor): Cached keys for attention.
cache_v (torch.Tensor): Cached values for attention.
"""
# ColumnParallelLinear是一个在大规模并行训练中使用的术语,特别是在训练大型的深度学习模型,
# 如Transformer模型时。在模型并行训练中,一个大型的矩阵(例如神经网络的权重矩阵)会被分割成不同的列,
# 并分散到不同的计算设备(如GPU)上。
#
# 在ColumnParallelLinear的情况下,每个计算设备存储权重矩阵的一部分列,而不是整个矩阵。
# 每个设备计算它自己的前向传播部分,并将结果发送给其他设备以进行进一步的处理或合并结果。
# 对于反向传播和梯度计算,每个设备计算其自己列的梯度,并可能需要与其他设备交换信息以更新权重。
#
# 这种方式可以显著减少每个设备上的内存需求,并允许训练更大的模型,因为模型的不同部分可以分布在多个设备上。
# ColumnParallelLinear和RowParallelLinear(另一种将权重矩阵按行划分的方法)是实现模型并行的两种常见策略。
super().__init__()
self.n_kv_heads = args.n_heads if args.n_kv_heads is None else args.n_kv_heads
model_parallel_size = fs_init.get_model_parallel_world_size()
self.n_local_heads = args.n_heads // model_parallel_size
self.n_local_kv_heads = self.n_kv_heads // model_parallel_size
self.n_rep = self.n_local_heads // self.n_local_kv_heads
self.head_dim = args.dim // args.n_heads
self.wq = ColumnParallelLinear(
args.dim,
args.n_heads * self.head_dim,
bias=False,
gather_output=False,
init_method=lambda x: x,
)
self.wk = ColumnParallelLinear(
args.dim,
self.n_kv_heads * self.head_dim,
bias=False,
gather_output=False,
init_method=lambda x: x,
)
self.wv = ColumnParallelLinear(
args.dim,
self.n_kv_heads * self.head_dim,
bias=False,
gather_output=False,
init_method=lambda x: x,
)
self.wo = RowParallelLinear(
args.n_heads * self.head_dim,
args.dim,
bias=False,
input_is_parallel=True,
init_method=lambda x: x,
)
# kv_cache是缓存键值对,在训练过程中,我们只保存最近n个键值对
self.cache_k = torch.zeros(
(
args.max_batch_size,
args.max_seq_len,
self.n_local_kv_heads,
self.head_dim,
)
).cuda()
self.cache_v = torch.zeros(
(
args.max_batch_size,
args.max_seq_len,
self.n_local_kv_heads,
self.head_dim,
)
).cuda()
def forward(
self,
x: torch.Tensor,
start_pos: int,
freqs_cis: torch.Tensor,
mask: Optional[torch.Tensor],
):
"""
Forward pass of the attention module.
Args:
x (torch.Tensor): Input tensor.
start_pos (int): Starting position for caching.
freqs_cis (torch.Tensor): Precomputed frequency tensor.
mask (torch.Tensor, optional): Attention mask tensor.
Returns:
torch.Tensor: Output tensor after attention.
"""
# 假设当前x为(1, 1, dim),也就是上一个预测的token
# self-attention的输入,标准的(bs, seqlen, hidden_dim)
bsz, seqlen, _ = x.shape
# 计算当前token的qkv
# q k v分别进行映射,注意这里key, value也需要先由输入进行映射再和kv_cache里面的key, value进行拼接
xq, xk, xv = self.wq(x), self.wk(x), self.wv(x)
xq = xq.view(bsz, seqlen, self.n_local_heads, self.head_dim)
xk = xk.view(bsz, seqlen, self.n_local_kv_heads, self.head_dim)
xv = xv.view(bsz, seqlen, self.n_local_kv_heads, self.head_dim)
# 对当前输入的query和key进行RoPE,注意kv_cache里面的key已经做过了RoPE
xq, xk = apply_rotary_emb(xq, xk, freqs_cis=freqs_cis)
# 缓存当前token的kv
self.cache_k = self.cache_k.to(xq)
self.cache_v = self.cache_v.to(xq)
self.cache_k[:bsz, start_pos: start_pos + seqlen] = xk # start_pos是推理时需要计算的token的起始位置,seqlen是1(如果 是一个一个token预测的话)
self.cache_v[:bsz, start_pos: start_pos + seqlen] = xv
# 取出前seqlen个token的kv缓存
# 取出全部缓存的key和value(包括之前在cache里面的和本次输入的),作为最终的key和value
keys = self.cache_k[:bsz, : start_pos + seqlen]
values = self.cache_v[:bsz, : start_pos + seqlen]
# 将kv重复填充,使kv和q的头数个数相同
# repeat k/v heads if n_kv_heads < n_heads,对齐头的数量
keys = repeat_kv(keys, self.n_rep) # (bs, cache_len + seqlen, n_local_heads, head_dim)
values = repeat_kv(values, self.n_rep) # (bs, cache_len + seqlen, n_local_heads, head_dim)
# 计算当前token的attention score,,注意mask需要加上,另外维度要对应上
xq = xq.transpose(1, 2) # (bs, n_local_heads, seqlen, head_dim)
keys = keys.transpose(1, 2) # (bs, n_local_heads, cache_len + seqlen, head_dim)
values = values.transpose(1, 2) # (bs, n_local_heads, cache_len + seqlen, head_dim)
scores = torch.matmul(xq, keys.transpose(2, 3)) / math.sqrt(self.head_dim)
if mask is not None:
scores = scores + mask # (bs, n_local_heads, seqlen, cache_len + seqlen)
scores = F.softmax(scores.float(), dim=-1).type_as(xq)
output = torch.matmul(scores, values) # (bs, n_local_heads, seqlen, head_dim)
output = output.transpose(1, 2).contiguous().view(bsz, seqlen, -1)
return self.wo(output)
已使用 OneNote 创建。